Apple Pay for API only
Last updated: October 29, 2025
Information
To process Apple Pay payments in Kuwait, you must use the KNET network. For the integration instructions, see Apple Pay via KNET.
To process Apple Pay payments using the Payments API, you need an Apple developer account and create an Apple merchant ID.
See Apple's enrollment requirements for more information.
To set up Apple Pay, you need the following:
- A domain with a valid TLS certificate - meaning your domain should start with
https. - Access to a Secure Shell (SSH) terminal.
- Access to upload files to your server.
To process payments on an app or on a website using the Payments API, follow these steps:
- Create a merchant identifier with Apple.
- Create a certificate signing request.
- Create an Apple Pay payment processing certificate.
- Upload the signed payment processing certificate.
- Register a merchant domain.
- Create your Apple Pay certificate and private keys.
- Test Apple Pay certificate and private key validity.
- Integrate Apple Pay.
- In your Apple Developer account, go to the Add Merchant IDs section, select Merchant IDs and select Continue.
- Add a useful description, like
merchant ID for test environment. - Enter your desired Merchant ID name in the Identifier section. Use a descriptive name to indicate both the domain and the environment you will use it in. For example,
merchant.com.mywebsite.sandbox.
Information
We recommend that you create separate merchant IDs for your sandbox and production environments.
To create a certificate signing request (CSR), call the Generate a certificate signing request endpoint.
Information
Your base URL's {prefix} value is unique to your account and environment. To learn how to retrieve your base URLs for the sandbox and production environments, see API endpoints.
post
https://{prefix}.api.checkout.com/applepay/signing-requests
You can use the protocol_version field to specify whether to use the EC or RSA protocol for the CSR encryption.
1{2"protocol_version": "ec_v1"3}
1{2"content": "-----BEGIN CERTIFICATE REQUEST-----MIIBSTCB8AIBADCBjzELMAkGA1UEBhMCR0IxDzANBgNVBAgMBkxvbmRvbjEPMA0GA1UEBwwGTG9uZG9uMRUwEwYDVQQKDAxDaGVja291dC5jb20xCzAJBgNVBA8MAklUMRUwEwYDVQQDDAxjaGVja291dC5jb20xIzAhBgkqhkiG9w0BCQEWFHN1cHBvcnRAY2hlY2tvdXQuY29tMFkwEwYHKoZIzj0CAQYIKoZIzj0DAQcDQgAEwjiZ410yhHCkwa04OfrPb0e5bqt4FncefJwAbFpcqARTWefYZNvLyYkV68PmAKoO7cthfAFVfoVNqXBEGzjg1TAKBggqhkjOPQQDAgNIADBFAiAcgJLboQK3GBQX/K5ghNzbcw4mnVcVk/rUmkIxu0M28gIhALO01kH13CZzMkAhRhnkeCUPaP+IqUqQaDdZL8d5xgFc-----END CERTIFICATE REQUEST-----"3}
- On your desktop, create a new plain text file and name it
cko.csr. - Paste the entire value returned in the response's
contentfield into the newcko.csrfile and save it. For example, yourcko.csrfile's contents should look similar to the following:
1-----BEGIN CERTIFICATE REQUEST-----MIIBSTCB8AIBADCBjzELMAkGA1UEBhMCR0IxDzANBgNVBAgMBkxvbmRvbjEPMA0GA1UEBwwGTG9uZG9uMRUwEwYDVQQKDAxDaGVja291dC5jb20xCzAJBgNVBA8MAklUMRUwEwYDVQQDDAxjaGVja291dC5jb20xIzAhBgkqhkiG9w0BCQEWFHN1cHBvcnRAY2hlY2tvdXQuY29tMFkwEwYHKoZIzj0CAQYIKoZIzj0DAQcDQgAEwjiZ410yhHCkwa04OfrPb0e5bqt4FncefJwAbFpcqARTWefYZNvLyYkV68PmAKoO7cthfAFVfoVNqXBEGzjg1TAKBggqhkjOPQQDAgNIADBFAiAcgJLboQK3GBQX/K5ghNzbcw4mnVcVk/rUmkIxu0M28gIhALO01kH13CZzMkAhRhnkeCUPaP+IqUqQaDdZL8d5xgFc-----END CERTIFICATE REQUEST-----
Information
The CSR has a Time to Live (TTL) period of 24 hours. You must create your Apple Pay payment processing certificate within this timeframe. If you miss the TTL period, you must generate a new CSR.
- Sign in to your Apple Developer account, go to the Merchant IDs list section, and select the Merchant ID you created earlier.
- In the Apple Pay Payment Processing Certificate section, select Create Certificate.
- Respond No to the question about processing in China and select Continue.
- Upload the
cko.csrfile from the previous step and select Continue. - Select Download to retrieve your payment processing certificate. The certificate file name is
apple_pay.cer.
- Encode the
apple_pay.cerin base64 using the following command.
1openssl x509 -inform der -in apple_pay.cer -out base64_converted.cer
- The command creates a new file with the name
base64_converted.cer.
To enable Checkout.com to use the payment certificate to decrypt Apple Pay tokens and convert them to Checkout.com card tokens, call the Upload a payment processing certificate, and set the content field to the content of the base64_converted.cer file.
Information
Your base URL's {prefix} value is unique to your account and environment. To learn how to retrieve your base URLs for the sandbox and production environments, see API endpoints.
post
https://{prefix}.api.checkout.com/applepay/certificates
1{2"content": "MIIEfTCCBCOgAwIBAgIID/asezaWNycwCgYIKoZIzj0EAwIwgYAxNDAyBgNVBAMMK0FwcGxlIFdvcmxkd2lkZSBEZXZlbG9wZXIgUmVsYXRpb25zIENBIC0gRzIxJjAkBgNVBAsMHUFwcGxlIENlcnRpZmljYXRpb24gQXV0aG9yaXR5MRMwEQYDVQQKDApBcHBsZSBJbmMuMQswCQYDVQQGEwJVUzAeFw0yMTA2MTExMzQ0MjVaFw0yMzA3MTExMzQ0MjRaMIGuMS0wKwYKCZImiZPyLGQBAQwdbWVyY2hhbnQuY29tLmNoZWNrb3V0LnNhbmRib3gxQzBBBgNVBAMMOkFwcGxlIFBheSBQYXltZW50IFByb2Nlc3Npbmc6bWVyY2hhbnQuY29tLmNoZWNrb3V0LnNhbmRib3gxEzARBgNVBAsMCkUzMlhCUUs0UTUxFjAUBgNVBAoMDUNoZWNrb3V0IEx0ZC4xCzAJBgNVBAYTAkdCMFkwEwYHKoZIzj0CAQYIKoZIzj0DAQcDQgAEsvyUM9D1cssldH+VPptEn4VAw/Q6ovJuHVlyBSRaPGLHFce04lCiT/xnXOWRkUxyCzQWKhfG2zo19u4s+evx7aOCAlUwggJRMAwGA1UdEwEB/wQCMAAwHwYDVR0jBBgwFoAUhLaEzDqGYnIWWZToGqO9SN863wswRwYIKwYBBQUHAQEEOzA5MDcGCCsGAQUFBzABhitodHRwOi8vb2NzcC5hcHBsZS5jb20vb2NzcDA0LWFwcGxld3dkcmNhMjAxMIIBHQYDVR0gBIIBFDCCARAwggEMBgkqhkiG92NkBQEwgf4wgcMGCCsGAQUFBwICMIG2DIGzUmVsaWFuY2Ugb24gdGhpcyBjZXJ0aWZpY2F0ZSBieSBhbnkgcGFydHkgYXNzdW1lcyBhY2NlcHRhbmNlIG9mIHRoZSB0aGVuIGFwcGxpY2FibGUgc3RhbmRhcmQgdGVybXMgYW5kIGNvbmRpdGlvbnMgb2YgdXNlLCBjZXJ0aWZpY2F0ZSBwb2xpY3kgYW5kIGNlcnRpZmljYXRpb24gcHJhY3RpY2Ugc3RhdGVtZW50cy4wNgYIKwYBBQUHAgEWKmh0dHA6Ly93d3cuYXBwbGUuY29tL2NlcnRpZmljYXRlYXV0aG9yaXR5LzA2BgNVHR8ELzAtMCugKaAnhiVodHRwOi8vY3JsLmFwcGxlLmNvbS9hcHBsZXd3ZHJjYTIuY3JsMB0GA1UdDgQWBBRNhvr33NDuM4QxBZd16a+ACbHoEzAOBgNVHQ8BAf8EBAMCAygwTwYJKoZIhvdjZAYgBEIMQDdGRjg0REI5MDE5NkVGN0I5RTc4NDZEMjg4NzZCNkJGRDU2RjM4MDlCNzUyNjAzRDM4QzcxNUJFMTY2M0JENEMwCgYIKoZIzj0EAwIDSAAwRQIgTjywMwOrLX3TwDUrPn7yDGL/dhc+VNudv0uGBOWRyXACIQClFQFvgx+hfTwVdHt8klrswpgtZtbYjs74p9GYuc8Puw=="3}
1{2"id": "aplc_hefptsiydvkexnzzb35zrlqgfq",3"public_key_hash": "tqYV+tmG9aMh+l/K6cicUnPqkb1gUiLjSTM9gEz6Nl0=",4"valid_from": "2021-01-01T17:32:28.000Z",5"valid_until": "2025-01-01T17:32:28.000Z"6}
Information
You must have a valid TLS certificate on your domain.
To display the Apple Pay button in your site, you must register and verify all top-level domains and subdomains where you display the button. This step is necessary if you are processing Apple Pay in a webpage.
- Sign in to your Apple Developer account, go to the Merchant IDs list section and select the Merchant ID you created earlier.
- Under the Merchant Domains section, select Add Domain.
- Enter your domain and select Save.
- Select Download and you'll get a
.txtfile. - Upload this file to your server so it's accessible at the following location (replacing
yourdomain.comwith the URL of your domain):https://yourdomain.com/.well-known/apple-developer-merchantid-domain-association. To do this, create a folder called.well-knownin the root directory of your website and put the.txtfile in that folder. - Once you've uploaded the file, select Verify.
- Open a terminal and create a
.csrand.keyfile using the following command:
1openssl req -out uploadMe.csr -new -newkey rsa:2048 -nodes -keyout certificate_sandbox.key
- In the prompt, enter your details, and when asked for a password, leave it blank and select Enter. This will generate two files:
uploadMe.csrandcertificate_sandbox.key. - Sign in to your Apple Developer account, go to the Merchant IDs list section and select the merchant ID you created earlier.
- Under the Apple Pay Merchant Identity Certificate section, select Create Certificate.
- Upload the
uploadMe.csrfile you just created from your terminal. - Select Continue and then select Download to get your
.cerfile. It will probably be namedmerchant_id.cer. - Convert this
.cerfile into a.pemfile so you can use it in your code. Enter the following command in your terminal:
1openssl x509 -inform der -in merchant_id.cer -out certificate_sandbox.pem
Validate your Apple Pay certificate and private key files by requesting an Apple Pay payment session:
1curl -gv \2--data '{3"merchantIdentifier": "merchant.com.mywebsite.sandbox",4"displayName": "merchant id for test environment",5"domainName": "sandbox.mywebsite.com"6}' \7--cert /path/to/certificate_sandbox.pem \8--key /path/to/certificate_sandbox.key \9https://apple-pay-gateway.apple.com/paymentservices/paymentSession
If you followed the above steps correctly, you should now have the following:
- An Apple merchant ID (for example,
merchant.com.mywebsite.sandbox). - Checkout.com linked to your merchant ID.
- A domain verified by Apple
- A
.keyand a.pemcertificate file.
Information
If you use an ecommerce platform where we support Apple Pay, such as Magento or WooCommerce, the files and certificates you created are enough to complete your integration. Follow the instructions provided by your particular platform.
You can extract the billing address that the customer set up in their Apple Pay wallet for use in your payment requests.
Set the requiredBillingContactFields: ["postalAddress"] parameter when you create the ApplePaySession on the front end.
If done correctly, you should see the billing address displayed in the Apple Pay payment sheet. To specify a different billing address that you have stored on file for the customer, add the billingContact object. For example:
1requiredBillingContactFields: ["postalAddress"],2billingContact: {3givenName: "Jia Tsang",4addressLines: "123 Anywhere St",5locality: "Anytown",6postalCode: "123456",7administrativeArea: "AL",8country: "US"9}
The billing address is returned in the object in the onpaymentauthorized() callback, which you can send to your back end to include in your payment request to Checkout.com.
You can extract the email address and phone number that the customer set up in their Apple Pay wallet for use in your payment requests.
Set the requiredShippingContactFields: ["phone", "email"] parameter when you create the ApplePaySession on the front end.
If done correctly, you should see the email address and phone number displayed in the Apple Pay payment sheet. To specify a different email address or phone number that you have stored on file for the customer, add the shippingContact object. For example:
1requiredShippingContactFields: ["name", "phone", "email"],2shippingContact: {3phoneNumber: "555-0100",4emailAddress: "jia.tsang@example.com"5}
The email address and phone number are included in the object returned in the onpaymentauthorized() callback, which is sent to your back end and included in your payment request to Checkout.com.
Once you've completed the integration steps, you can display the Apple Pay button and validate an Apple Pay session.
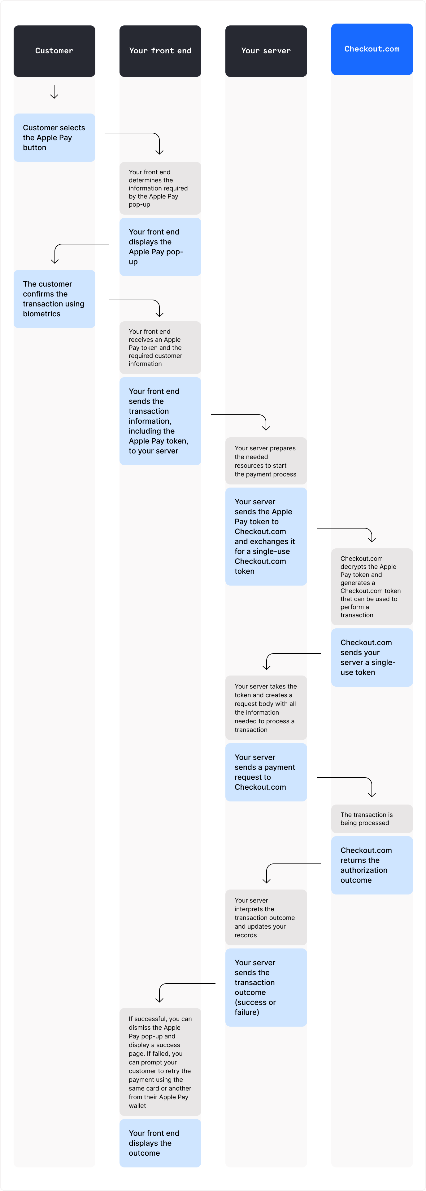
The following diagram shows a successful Apple Pay payment:
After you set up and configured Apple Pay, you're ready to accept Apple Pay payments through our payment gateway.
After your customer validates their transaction with biometrics, Apple will generate a payment token.
The first step in processing an Apple Pay transaction is to convert this Apple Pay token into a Checkout.com card token. Alternatively, if you want to decrypt the Apple Pay token yourself and process a payment, skip to Request a payment.
For the full API specification, see the API reference.
Information
Your base URL's {prefix} value is unique to your account and environment. To learn how to retrieve your base URLs for the sandbox and production environments, see API endpoints.
post
https://{prefix}.api.checkout.com/tokens
1{2"type": "applepay",3"token_data": {4"version": "EC_v1",5"data": "t7GeajLB9skXB6QSWfEpPA4WPhDqB7ekdd+F7588arLzvebKp3P0TekUslSQ8nkuacUgLdks2IKyCm7U3OL/PEYLXE7w60VkQ8WE6FXs/cqHkwtSW9vkzZNDxSLDg9slgLYxAH2/iztdipPpyIYKl0Kb6Rn9rboF+lwgRxM1B3n84miApwF5Pxl8ZOOXGY6F+3DsDo7sMCUTaJK74DUJJcjIXrigtINWKW6RFa/4qmPEC/Y+syg04x7B99mbLQQzWFm7z6HfRmynPM9/GA0kbsqd/Kn5Mkqssfhn/m6LuNKsqEmbKi85FF6kip+F17LRawG48bF/lT8wj/QEuDY0G7t/ryOnGLtKteXmAf0oJnwkelIyfyj2KI8GChBuTJonGlXKr5klPE89/ycmkgDl+T6Ms7PhiNZpuGEE2QE=",6"signature": "MIAGCSqGSIb3DQEHAqCAMIACAQExDzANBglghkgBZQMEAgEFADCABgkqhkiG9w0BBwEAAKCAMIID5jCCA4ugAwIBAgIIaGD2mdnMpw8wCgYIKoZIzj0EAwIwejEuMCwGA1UEAwwlQXBwbGUgQXBwbGljYXRpb24gSW50ZWdyYXRpb24gQ0EgLSBHMzEmMCQGA1UECwwdQXBwbGUgQ2VydGlmaWNhdGlvbiBBdXRob3JpdHkxEzARBgNVBAoMCkFwcGxlIEluYy4xCzAJBgNVBAYTAlVTMB4XDTE2MDYwMzE4MTY0MFoXDTIxMDYwMjE4MTY0MFowYjEoMCYGA1UEAwwfZWNjLXNtcC1icm9rZXItc2lnbl9VQzQtU0FOREJPWDEUMBIGA1UECwwLaU9TIFN5c3RlbXMxEzARBgNVBAoMCkFwcGxlIEluYy4xCzAJBgNVBAYTAlVTMFkwEwYHKoZIzj0CAQYIKoZIzj0DAQcDQgAEgjD9q8Oc914gLFDZm0US5jfiqQHdbLPgsc1LUmeY+M9OvegaJajCHkwz3c6OKpbC9q+hkwNFxOh6RCbOlRsSlaOCAhEwggINMEUGCCsGAQUFBwEBBDkwNzA1BggrBgEFBQcwAYYpaHR0cDovL29jc3AuYXBwbGUuY29tL29jc3AwNC1hcHBsZWFpY2EzMDIwHQYDVR0OBBYEFAIkMAua7u1GMZekplopnkJxghxFMAwGA1UdEwEB/wQCMAAwHwYDVR0jBBgwFoAUI/JJxE+T5O8n5sT2KGw/orv9LkswggEdBgNVHSAEggEUMIIBEDCCAQwGCSqGSIb3Y2QFATCB/jCBwwYIKwYBBQUHAgIwgbYMgbNSZWxpYW5jZSBvbiB0aGlzIGNlcnRpZmljYXRlIGJ5IGFueSBwYXJ0eSBhc3N1bWVzIGFjY2VwdGFuY2Ugb2YgdGhlIHRoZW4gYXBwbGljYWJsZSBzdGFuZGFyZCB0ZXJtcyBhbmQgY29uZGl0aW9ucyBvZiB1c2UsIGNlcnRpZmljYXRlIHBvbGljeSBhbmQgY2VydGlmaWNhdGlvbiBwcmFjdGljZSBzdGF0ZW1lbnRzLjA2BggrBgEFBQcCARYqaHR0cDovL3d3dy5hcHBsZS5jb20vY2VydGlmaWNhdGVhdXRob3JpdHkvMDQGA1UdHwQtMCswKaAnoCWGI2h0dHA6Ly9jcmwuYXBwbGUuY29tL2FwcGxlYWljYTMuY3JsMA4GA1UdDwEB/wQEAwIHgDAPBgkqhkiG92NkBh0EAgUAMAoGCCqGSM49BAMCA0kAMEYCIQDaHGOui+X2T44R6GVpN7m2nEcr6T6sMjOhZ5NuSo1egwIhAL1a+/hp88DKJ0sv3eT3FxWcs71xmbLKD/QJ3mWagrJNMIIC7jCCAnWgAwIBAgIISW0vvzqY2pcwCgYIKoZIzj0EAwIwZzEbMBkGA1UEAwwSQXBwbGUgUm9vdCBDQSAtIEczMSYwJAYDVQQLDB1BcHBsZSBDZXJ0aWZpY2F0aW9uIEF1dGhvcml0eTETMBEGA1UECgwKQXBwbGUgSW5jLjELMAkGA1UEBhMCVVMwHhcNMTQwNTA2MjM0NjMwWhcNMjkwNTA2MjM0NjMwWjB6MS4wLAYDVQQDDCVBcHBsZSBBcHBsaWNhdGlvbiBJbnRlZ3JhdGlvbiBDQSAtIEczMSYwJAYDVQQLDB1BcHBsZSBDZXJ0aWZpY2F0aW9uIEF1dGhvcml0eTETMBEGA1UECgwKQXBwbGUgSW5jLjELMAkGA1UEBhMCVVMwWTATBgcqhkjOPQIBBggqhkjOPQMBBwNCAATwFxGEGddkhdUaXiWBB3bogKLv3nuuTeCN/EuT4TNW1WZbNa4i0Jd2DSJOe7oI/XYXzojLdrtmcL7I6CmE/1RFo4H3MIH0MEYGCCsGAQUFBwEBBDowODA2BggrBgEFBQcwAYYqaHR0cDovL29jc3AuYXBwbGUuY29tL29jc3AwNC1hcHBsZXJvb3RjYWczMB0GA1UdDgQWBBQj8knET5Pk7yfmxPYobD+iu/0uSzAPBgNVHRMBAf8EBTADAQH/MB8GA1UdIwQYMBaAFLuw3qFYM4iapIqZ3r6966/ayySrMDcGA1UdHwQwMC4wLKAqoCiGJmh0dHA6Ly9jcmwuYXBwbGUuY29tL2FwcGxlcm9vdGNhZzMuY3JsMA4GA1UdDwEB/wQEAwIBBjAQBgoqhkiG92NkBgIOBAIFADAKBggqhkjOPQQDAgNnADBkAjA6z3KDURaZsYb7NcNWymK/9Bft2Q91TaKOvvGcgV5Ct4n4mPebWZ+Y1UENj53pwv4CMDIt1UQhsKMFd2xd8zg7kGf9F3wsIW2WT8ZyaYISb1T4en0bmcubCYkhYQaZDwmSHQAAMYIBjTCCAYkCAQEwgYYwejEuMCwGA1UEAwwlQXBwbGUgQXBwbGljYXRpb24gSW50ZWdyYXRpb24gQ0EgLSBHMzEmMCQGA1UECwwdQXBwbGUgQ2VydGlmaWNhdGlvbiBBdXRob3JpdHkxEzARBgNVBAoMCkFwcGxlIEluYy4xCzAJBgNVBAYTAlVTAghoYPaZ2cynDzANBglghkgBZQMEAgEFAKCBlTAYBgkqhkiG9w0BCQMxCwYJKoZIhvcNAQcBMBwGCSqGSIb3DQEJBTEPFw0xNzA4MDIxNjA5NDZaMCoGCSqGSIb3DQEJNDEdMBswDQYJYIZIAWUDBAIBBQChCgYIKoZIzj0EAwIwLwYJKoZIhvcNAQkEMSIEIGEfVr+4x9RQXyfF8IYA0kraoK0pcZEaBlINo6EGrOReMAoGCCqGSM49BAMCBEgwRgIhAKunK47QEr/ZjxPlVl+etzVzbKA41xPLWtO01oUOlulmAiEAiaFH9F9LK6uqTFAUW/WIDkHWiFuSm5a3NVox7DlyIf0AAAAAAAA=",7"header": {8"ephemeralPublicKey": "MFkwEwYHKoZIzj0CAQYIKoZIzj0DAQcDQgAEX1ievoT8DRB8T5zGkhHZHeDr0oBmYEgsDSxyT0MD0IZ2Mpfjz2LdWq6LUwSH9EmxdPEzMunsZKWMyOr3K/zlsw==",9"publicKeyHash": "tqYV+tmG9aMh+l/K6cicUnPqkb1gUiLjSTM9gEz6Nl0=",10"transactionId": "3cee89679130a4b2617c76118a1c62fd400cd45b49dc0916d5b951b560cd17b4"11}12}13}
1{2"type": "applepay",3"token": "tok_ymu4qlccztkedmd6b7c3hcf6ae",4"expires_on": "2019-10-21T10:48:35Z",5"expiry_month": 8,6"expiry_year": 2023,7"scheme": "Visa",8"last4": "6222",9"bin": "481891",10"card_type": "DEBIT",11"card_category": "CONSUMER",12"issuer": "Test Bank",13"issuer_country": "GB",14"product_id": "F",15"product_type": "Visa Classic"16}
Using the token (tok_...) you got in the response above, make a standard payment request.
Although the field is optional, including the customer's billing address in your payment requests can help to:
- reduce interchange fees
- enable the issuer to perform Address Verification Service (AVS) checks
- improve acceptance rates
Similarly, including the customer's email address and phone number in your payment requests can help to enrich data for reporting and fraud screening purposes.
You can use your front end to extract the customer's billing address, email address, and phone number from their Apple Pay Wallet, and include them in your payment request.
For the full API specification, see the API reference.
Information
Your base URL's {prefix} value is unique to your account and environment. To learn how to retrieve your base URLs for the sandbox and production environments, see API endpoints.
post
https://{prefix}.api.checkout.com/payments
1{2"source": {3"type": "token",4"token": "tok_ymu4qlccztkedmd6b7c3hcf6ae"5},6"billing_address":{7"address_line1": "123 Anywhere St.",8"city": "Anytown",9"state": "AL",10"zip": "123456",11"country": "US"12},13"phone": {14"country_code": "1",15"number": "555-0100"16},17"customer": {18"email": "jia.tsang@example.com"19},20"amount": 6500,21"currency": "USD"22}
If you get a 201 Success response and the approved field is true, your payment was successful. If the transaction failed, it's likely that the payment request was made with an invalid/expired card, or a valid card with an insufficient available balance.
To test Apple Pay payments, you'll need the following:
- an Apple Pay compatible device
- a sandbox Apple Pay wallet, which you can add a test card to (see Test Cards for Apps and the Web on Apple Pay's sandbox testing page)
For more information about testing, see our testing resources.
Note
When testing in a sandbox environment, you cannot use a real Apple Pay wallet with real cards.